Rodokmen
Průběžně doplňovaný výběr z rodokmenu Hoblíků – původem z obcí Loucká, Hobšovice, Bříza, Vepřek
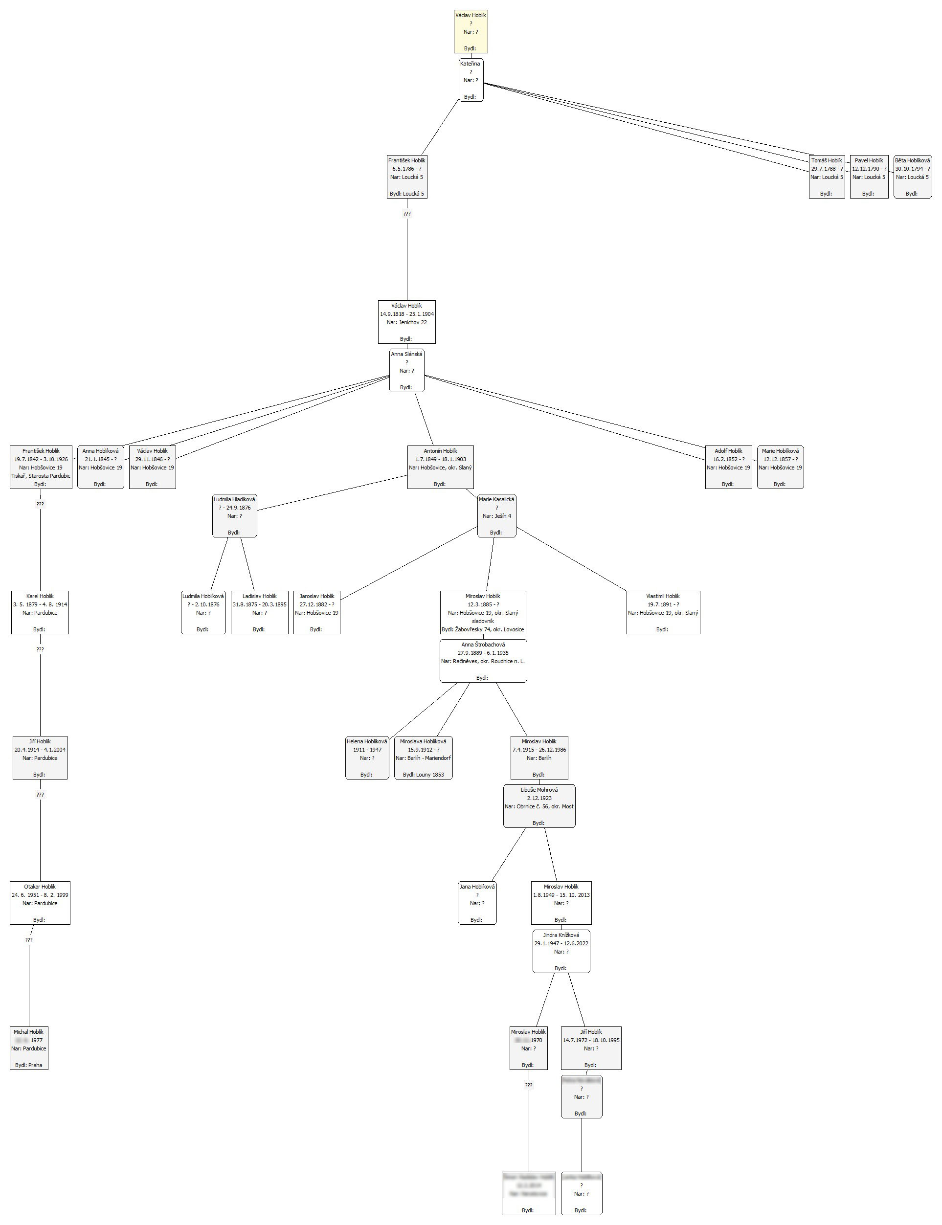
Potomci Václava Hoblíka z Loucké
*circa 1753
Pro lepší detaily je možné nákres stáhnout ve formátu jpeg.
Údaje o dětech a některých žijících osobách jsou úmyslně rozmazány.
Zatím nepropojená větev Bříza/Vepřek
Václav Hoblík - zřejmě jde o stejného Václava *cca 1753 jako výše
Josef Hoblík †18.12.1864
/ věk 84
Václav Hoblík *28.9.1831 Bříza (otec: Josef Hoblík syn Wáclawa Hoblíka z Loucký 5)
Josef Hoblík *1833
Antonín Hoblík *1839 Bříza 44 (rodiče: Josef Hoblík chalupník Bříza N. 44, syn po † Wáclawu Hoblíkovi wýminkáři z Loucký No. 5 a matky Kateřiny)
jeho synové
- Hoblík Anton (Antonius) * 16. 5. 1864 Vepřek
- Matrika Univerzity Karlovy - ZDE
- Hoblík Václav * 24.11.1865 Vepřek
Miroslav Hoblík *1970 rodový vývod
V následujícím seznamu jsou uvedeny osoby jak ze strany mého otce - Hoblíkovi, tak ze strany matky - Knížkovi
Postupně doplňuji odkazy na matriky
7. GENERACE
- Kateřina
- Václav Hoblík † 1837 ve věku 84 let (pohřben v Ledčicích) - tedy narozen cca 1753
6. GENERACE
- František Hoblík 6.5.1786 Loucká 5 ?
- Pavel Hoblík 12.12.1790 Loucká 5 ?
- Tomáš Hoblík 29.7.1788 Loucká 5 ?
- Běta Hoblíková 30.10.1794 Loucká 5 ?
- Matrika s údaji o narození těchto čtyř sourozenců ZDE
- Karel Knížek ? v Týnci nad Labem obuvník
- František Krátký ? z Tejnice
- Kateřina Tellerová z Kmintu z Dolních Rakous
5. GENERACE
- Anna Bohuslavská ? z Červených Janovic
- Kateřina Doubková
- Anna Dřízhalová ? z Vydlákové Lhoty
- Jan Fuchs v roce 1808 26.5.1869 mistr barvíř
- Marie Hájková Česká Lípa ?
- Václav Hoblík * 14.9.1818 Jenichov 22 † 25.1.1904
- Pozn.: Matka zřejmě rodila v domě svých rodičů v Jenichově, ne v Loucké
- Karolina Hörnerová Praha ?
- Marie Hurková ?
- Josef Knížek * 4.8.1792 † 15.10.1870 Tejnice nad Labem č. 38 obuvník a měšťan v Týnci n. L.
- Anna Krátká 25.11.1796 18.4.1863
- Karel Linhart Turnov ? assekurační tajemník
- Marie Pelikánová 1.1.1875 (Nymburk)
- Jakub Pitschmann obchodník
- František Provazník ? Praha I. - 886 mlynářský v Praze
- Anna Slánská
- Josef Strejček ?
- Adolf Thürtl ? Praha krejčí a měšťan
- Josef Vašák ? nádeník v Benešově
4. GENERACE
- Anna Černá ? Kolín nad Labem
- Marie Černovská ? Chotusice
- Polykarp Fuchs 26.1.1854 Týnice čp. 106 15.12.1927
- Marie Fuchsová v roce 1839 † 30.3.1888
- Ludmila Hladíková 24.9.1876
- Adolf Hoblík 16.2.1852 Hobšovice 19 ?
- Antonín Hoblík * 1.7.1849 Hobšovice, okr. Slaný † 18.1.1903
- František Hoblík * 19.7.1842 Hobšovice † 19 3.10.1926 Tiskař, Starosta Pardubic
- Václav Hoblík 29.11.1846 Hobšovice 19 ?
- Anna Hoblíková 21.1.1845 Hobšovice 19 ?
- Marie Hoblíková 12.12.1857 Hobšovice 19 ?
- Josefa Horáková 7.5.1835 12.1.1874
- Marie Kasalická Ješín 4
- Anna Klímová 22.3.1940
- Jindřich Knížek 30.7.1823 28.4.1878 Týn n. L. mistr barvíř - tiskař látek
- Josefa Linhartová ? Praha, č. 527 - II.
- Jan Mohr ? Kolín mistr cihlářský
- Rudolf Pitschmann 18.5.1861 Praha I.-198 ? zámečnický pomocník
- Anna Provazníková ?
- Barbora Strejčková 17.6.1865 Hlubočepy č. 9 ?
- JUDr. Adolf Thürtl ? advokát
- Ludvík Thürtl typograf
- Karel Vašák Benešov ? mlynářský
- Theodor Zvoník 14.9.1956 Chotusice dělník
3. GENERACE
- Věra ?
- Marta Fuchsová 11.11.1893 ?
- Jaroslav Hoblík 27.12.1882 Hobšovice 19 ?
- Ladislav Hoblík 31.8.1875 20.3.1895
- Miroslav Hoblík 12.3.1885 Hobšovice 19, okr. Slaný ? Žabovřesky 74, okr. Lovosice sladovník
- Vlastimil Hoblík 19.7.1891 Hobšovice 19, okr. Slaný ?
- Ludmila Hoblíková 2.10.1876
- Antonín Knížek 7.6.1860 10.11.1901 Jílové u Prahy c.k. finanční naddozorce
- Ferdinand Knížek 30.5.1869 v roce 1870
- Jindřich Knížek 28.12.1875 5.10.1957 Král. Vinohrady, Slezská 76 kupec a obchodní jednatel
- Karel Knížek 26.1.1866 2.2.1944
- Anna Knížková 19.7.1862 v roce 1864
- Marie Knížková 22.8.1871 6.1.1931
- Jan Mohr 19.12.1881 Kolín nad Labem 22.1.1933 Obrnice č. 56, okr. Most mistr cihlářský
- Anna Mohrová ?
- Antonie Mohrová ?
- Aloisie Pitschmannová 7.10.1897 Král. Vinohrady čp. 39 1.1.1969
- Anna Štrobachová 27.9.1889 Račiněves, okr. Roudnice n. L. 6.1.1935
- Adolfina Thürtlová 30.6.1886 20.11.1938
- Karla Thürtlová 22.7.1889 v roce 1953
- Milada Thürtlová 8.2.1893 ?
- František Vašák 2.7.1894 Praha XI.-Žižkov čp. 430 16.2.1964 Kr. Vinohrady č.p. 430 krejčí
- Marie Zvoníková 3.11.1895 Chotusice, okr. Čáslav 12.5.1982 Janovice, cihelna
GENERACE PRARODIČŮ
- Miroslav Hoblík * 7.4.1915 Berlín † 26.12.1986 Liberec
- Helena Hoblíková v roce 1911 v roce 1947
- Miroslava Hoblíková 15.9.1912 Berlín - Mariendorf ? Louny 1853
- Otomar Knížek 19.8.1908 31.5.1993
- Anna Knížková 3.3.1913 10.6.1915
- Libuše Mohrová 2.12.1923 Obrnice č. 56, okr. Most
- Věra Mohrová 10.11.1925
- Alena Vašáková 10.2.1998
- Jiřina Vašáková 16.6.1915 24.7.1984
GENERACE RODIČŮ
- Miroslav Hoblík * 1.8.1949 † 15.10.2013 Mníšek, Fojtka, Zaječí důl - na skalách
- Jana Hoblíková
- Bořivoj Knížek * 11.12.1940 † 20.3.1941
- Ivan Knížek 12.9.1942
- Jindra Knížková * 29.1.1947 † 12.6.2022 Praha 4 - Modřany
- Naděžda Knížková *30.11.1944 † 13.10.1945
- Jiří Pelant
GENERACE HLAVNÍ OSOBY
- Jiří Hoblík * 14.7.1972 † 18.10.1995
- Miroslav (Slávek) Hoblík 20.11.1970
Bydliště Hobšovice
Sčítání obyvatel 1880 – č. 19
- Sčítací operáty – https://ebadatelna.soapraha.cz/a/2543/86
Sčítání 1890 – č. 19
- Sčítací operáty – https://ebadatelna.soapraha.cz/a/3415/102
Ve sčítání 1900 – už v čísle 19 Hoblíkovi nejsou, ale jsou v čísle 59
- Sčítací operáty – https://ebadatelna.soapraha.cz/a/3734/27
Velmi stará historie
Soupis poddaných podle víry z roku 1651 zaznamenává příjmení Hoblík dvakrát:
- Ve svazku ˇŽatecko (na straně 323) v Lounech – Jan Hoblík (vinař, 52) a jeho žena Anna (31)
- Ve svazku Chrudimsko (na straně 836) ve vsi Hostovice u Dašic – Matěj Hoblík (podruh, 34), Anna manželka (18), Václav syn (14), Jan syn (10)
Knihy jsou dostupné v PDF na stránkách Národního archivu

